试题详情
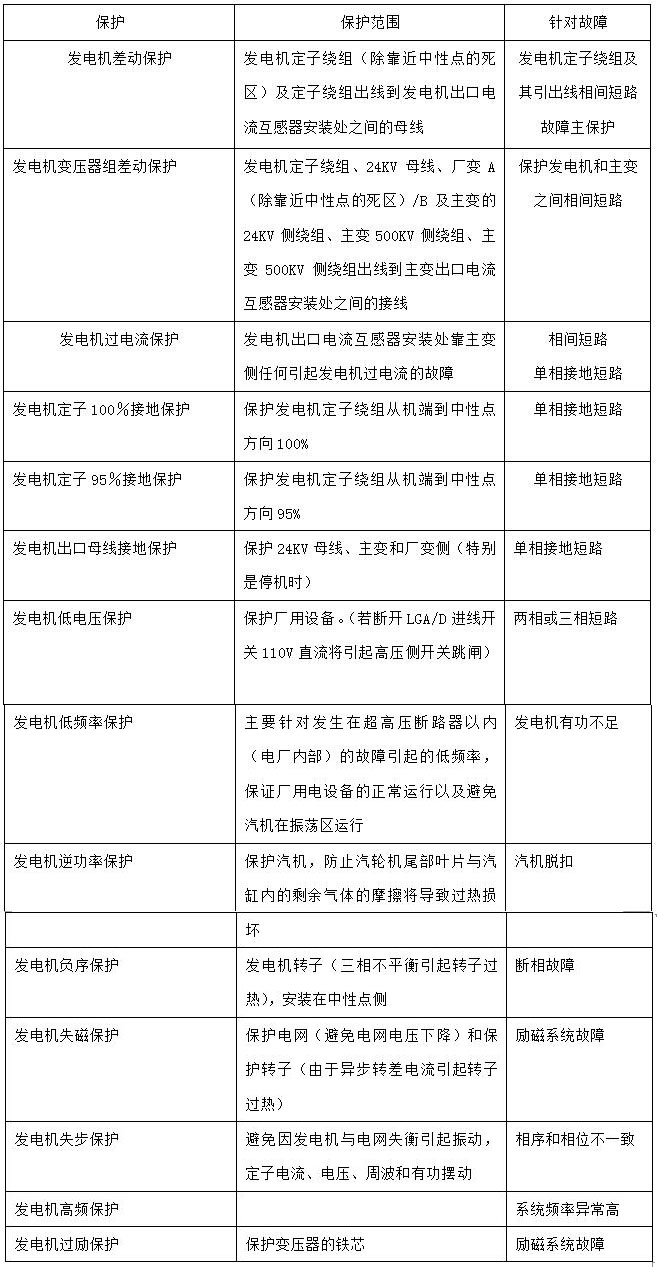
- 简答题列出发电机及发变组保护并分别介绍保护对应的保护范围和针对的故障。
- 
	  
- 关注下方微信公众号,在线模考后查看 
 
热门试题
- 简述失电对于电站的其他重要影响。
- 发电机励磁电压调节系统(GEX),有哪几
- 简述电气设备的倒闸操作原则。
- 直流母线出现低电压报警的原因是什么?如何
- 引起柴油发电机*LLS001AP自动启动
- 简述柴油机就地启动操作。
- 简述蓄电池充电方式及巡视要点。
- 超高压开关装置为什么要设置联锁装置?
- 简述正常供电、辅助电源、应急电源等电源的
- 主变压器、厂用变压器各采取什么调压方式调
- 简述8LLS021/022/023JA之
- 当主电源失电后,LGB—LGC母线自动转
- 在哪些条件下,6.6KV母线LGB—LG
- 核电站柴油发电机组(LHP/LHQ)处于
- 什么叫发电机失磁?失磁的主要原因和现象是
- 简述8RIS011PO的启动过程。
- 简述6.6KV配电盘巡视要点。
- 简述LNG/LNH系统的供电方式。
- 红沿河核电站设置有哪些独立的直流系统,它
- 为什么直流系统一般不许控制回路与信号回路